企业微信
学生
教工
访客
OA
领导信箱
EN
学校概况
学校简介
现任领导
校训校徽
学校大事
学校章程
校园风光
机构设置
二级学院
党政部门
教辅部门
群团机构
办公电话
干校培训
人才培养
专业设置
人才培养方案
学生工作
学生处
团委
创新创业
招生就业
招生简章
招生计划
录取查询
新生攻略
招生网
就业网
继续教育
图书馆
金沙游戏app下载大厅
信息公开
新闻中心
School News
首页
/
新闻中心
/
学校要闻
新闻中心
学校要闻
媒体关注
校内动态
学校公告
共话大湾区数字创意产业联盟未来
2023.02.18
2023年2月18日,大湾区数字创意产业联盟(以下简称“数创联盟”)成立仪式暨“数字创意赋能实体经济高质量发展”研讨会在广州举办。9999js金沙老品牌作为联合发起单位,党委书记、校长马栩生,教务处副处长凌红及...
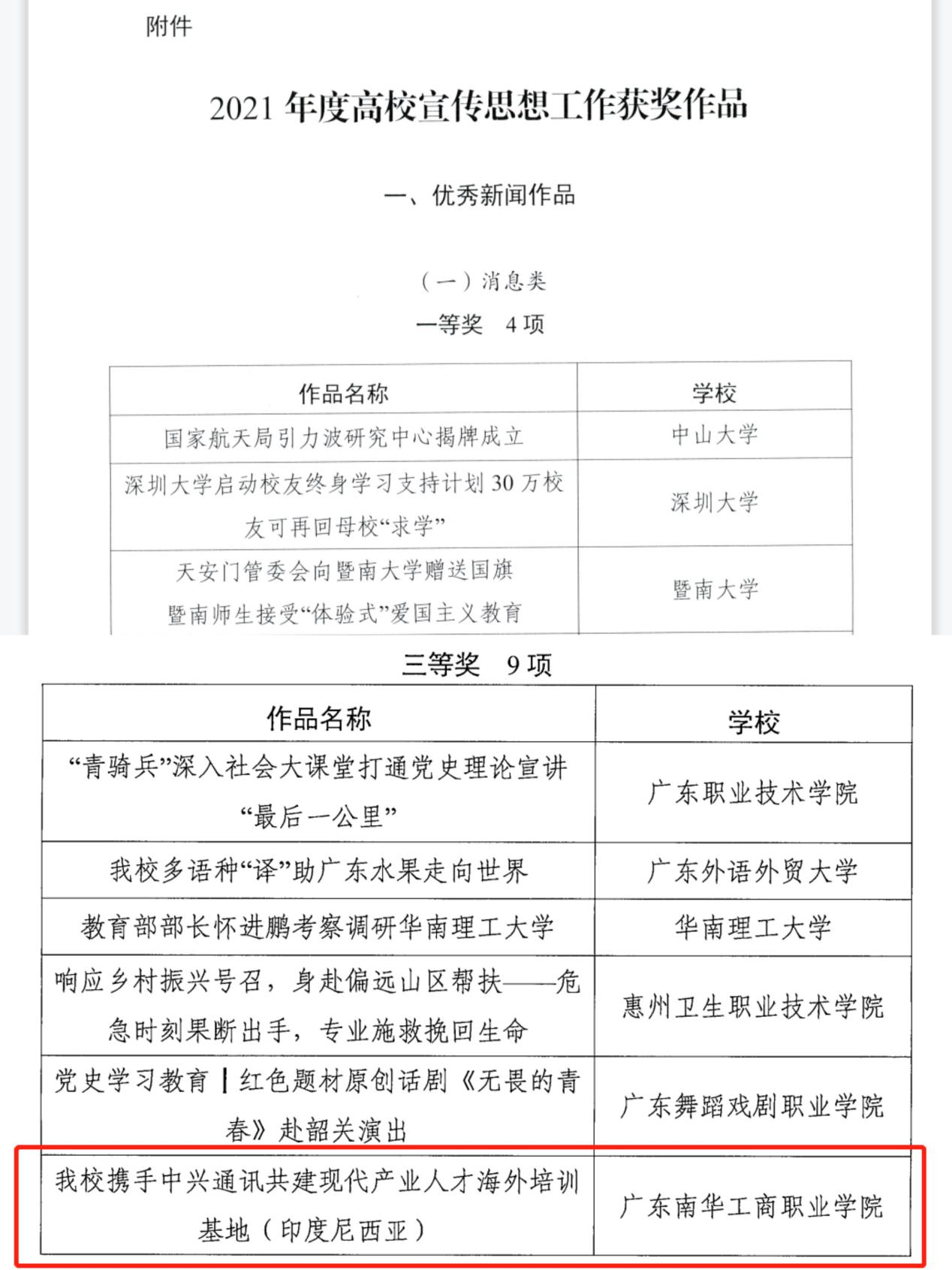
喜报!我校在2021年度高校宣传思想工作优秀作品评选中荣获三等奖
2023.01.05
近日,根据《中共广东省委教育工委关于公布2021年度高校宣传思想工作优秀作品评选结果的通知》,经专家集中评审,评选2021年度全省高校宣传思想工作优秀作品一等奖19项,二等奖35项,三等奖51项。我校报送的《我校携...
我校召开2022年度基层党建工作述职评议考核大会
2022.12.29
12月29日,按照学校党委工作安排,我校召开2022年度基层党建工作述职评议考核大会,对全校21个直属基层党组织书记抓基层党建工作进行述职评议考核。学校党委书记、校长马栩生出席会议并讲话。 会上,学校21位直属基...
我校召开2022年第8次党委理论学习中心组学习(扩大)会
2022.12.16
12月16日,为深入学习贯彻党的二十大精神,我校召开2022年第8次党委理论学习中心组学习(扩大)会,特邀省委宣讲团成员,全省教育系统学习贯彻党的二十大精神宣讲团成员,华南理工大学马克思主义学院院长、教授解丽霞...
隔屏不隔爱,南华温暖“云端”见 ——我校党委书记、校长马栩生视频连线慰问暂缓返校学生
2022.11.16
11月16日,为表达对新疆、内蒙古等地因疫情开学至今无法返校学生的关心关爱,学校党委书记、校长马栩生通过网络视频连线,向部分无法正常返校的新生表达慰问。视频连线由副校长王荣光主持,相关职能部门负责人,各二...
关怀入寝,情暖人心——马栩生带队走访新生宿舍
2022.11.14
当前,全国多地疫情严重,自广东省疫情形势严峻复杂以来,我校积极配合广东省疫情防控工作,严格按照上级相关规定对校园进行管理,认真落实各项防疫要求,切实做好没有了疫情期间学生的宿舍卫生、健康、安全工作。 近...
首页
上页
1
...
26
27
28
29
30
...
78
下页
尾页
到第
页
跳转
专题导航
创新创业
创新强校
项目评审
教师发展中心
实习备案
师德师风投诉邮箱
2024年高考录取查询
主题教育
党校平台